-
日常预防中风的保健动作
2020/08/25
日常预防中风的保健动作1、耸耸肩膀:耸肩可使肩部神经、血管和肌肉放松,活血通络,为颈动脉流入大脑提供驱动。方法是每天早晚做双肩上提、放下的反复运动,每次做6分钟。2、摇头晃脑:头部前后、左右和旋转的运动,可以增加头部血管的抗压…51吃瓜网详情 +
2020/08/25 -
狂犬病的10个防护要点
2020/08/10
狂犬病的10个防护要点51吃瓜网详情 +
2020/08/10 -
在人多的地方要做好手卫生
2020/07/31
在人多的地方要做好手卫生51吃瓜网详情 +
2020/07/31 -
齐白石的养生五绝
2020/07/15
齐白石的养生五绝蜚声海内外的著名国画大师齐白石作画之余坚持锻炼身体,故年近百岁之时,仍精力充沛,挥毫不止。白石老人的养生有独到之处,归纳为“养生五绝”,即:一、七戒 :一戒饮酒;二戒空度;三戒吸烟;四戒懒惰;五戒狂喜;…51吃瓜网详情 +
2020/07/15 -
戒烟的好处
2020/07/09
戒烟的好处(一)戒烟能减低肺癌发生率是众所周知的事实。 (二)烟民口腔常伴有异味,戒烟后口气变得清新许多,你的爱人会越来越乐于让你的呼吸将她(他)笼罩。 (三)戒烟后,你的头脑反应要比戒烟前快,身手也要敏捷一些。 …51吃瓜网详情 +
2020/07/09 -
子宫内膜炎的病因及预防
2020/05/14
子宫内膜炎的病因及预防子宫内膜炎是各种原因导致子宫内膜结构发生炎性改变。临床表现:发热、盆腔区疼痛、白带多、月经多、痛经等。病因:1.妊娠和分娩 产褥感染和感染性流产是急性子宫内膜炎的常见原因。分娩后宫腔内残留少量胎膜或胎盘,…51吃瓜网详情 +
2020/05/14 -
尿酸从哪里来?
2020/04/29
尿酸从哪里来?尿酸从哪里来?“知己知彼,百战不殆”,要战胜尿酸,首先要了解它是从哪来的。尿酸是嘌呤核苷酸在肝脏中经过分解代谢而来,是嘌呤在人体的代谢终产物。嘌呤核苷酸本来是人体必需的一种物质,但如果体内嘌呤过多以致生…51吃瓜网详情 +
2020/04/29 -
儿童预防接种
2020/04/24
儿童预防接种疫苗是将病原微生物(如细菌、病毒等)及其代谢物,经过人工减毒、灭活或利用基因工程等方法制成的用于预防传染病的生物制剂。预防接种是有针对性地将某种传染病的疫苗接种到人体内,使机体对某种传染病产生免疫能力,…51吃瓜网详情 +
2020/04/24 -
春夏呼吸道疾病的预防诀窍
2020/03/31
春夏呼吸道疾病的预防诀窍冬去春来咋暖还寒,历来是呼吸道感染疾病的易发时节。在这时期咳嗽、感冒以及支气管哮喘、支气管炎、肺炎、肺结核等呼吸道感染疾病的患者比平时增多。在这时期特别提醒大家,多饮水,注意个人卫生,根据天气变化及时增…51吃瓜网详情 +
2020/03/31 -
宫颈癌的预防及治疗
2020/03/31
宫颈癌的预防及治疗宫颈癌是一种比较恶劣的女性妇科恶性肿瘤疾病,女性朋友应该通过对宫颈癌的简单了解和症状表现,能够做到对病情的早检查、早发现、早治疗。为自己的身体和健康生活做到有效的防护。宫颈癌是一种比较严重的妇科恶性肿瘤…51吃瓜网详情 +
2020/03/31 -
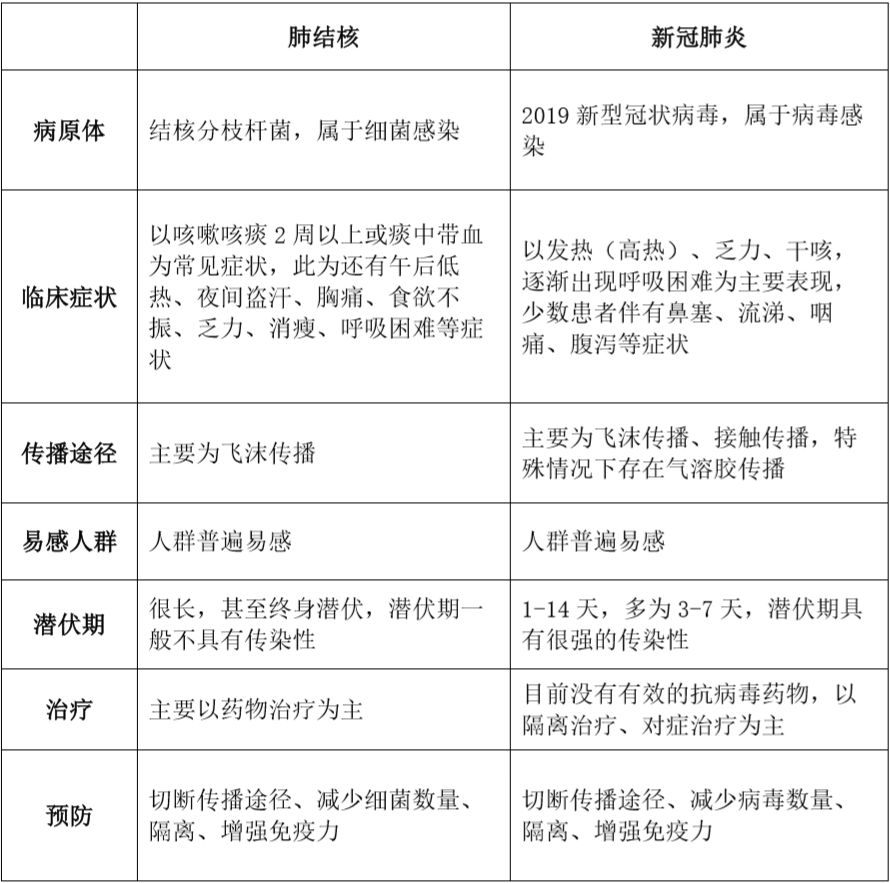
肺结核
2020/03/23
肺结核肺结核是什么? 肺结核俗称“痨病”,也被称为“白色瘟疫”,是结核病中一种最常见的临床类型,是由结核分支杆菌引起的慢性呼吸道传染病。肺结核以咳嗽咳痰2周以上或痰中带血为常见症状,此为还可表现为午后低热、夜间…51吃瓜网详情 +
2020/03/23 -
春季健康教育知识
2020/03/17
春季健康教育知识春天来了,天暖、花开、叶绿、景美,人们的心情也自然格外的舒畅。但传染病专家提醒,春季冷暖空气交汇频繁,天气多变忽冷忽热,适宜多种病原微生物孳生繁殖,呼吸道的抵抗力降低,若不注意健康保养,很容易患上传染病…51吃瓜网详情 +
2020/03/17 -
幼儿春季保健小常识
2020/03/17
幼儿春季保健小常识俗话说"春天猴儿面,阴晴随时变",在这乍暖还寒,风凉气躁变化无常的春季里,天气直接影响呼道粘膜的防御功能,也是流行性感冒、流行性脑膜炎、腮腺炎、水痘、麻疹等传染病的多发季节,因此,春季防病保健很…51吃瓜网详情 +
2020/03/17 -
疫情期间,活动量较少,如何让孩子别变胖?
2020/02/27
疫情期间,活动量较少,如何让孩子别变胖?“吃动平衡、健康体重”对孩子健康非常重要,可以从四个方面来努力: 1.尽可能的坚持充足的身体活动 如果条件有限,不能到室外、公园、操场等空旷的地方去健身,除了让孩子帮助家长做些力所能及的家务外,要创造性的在…51吃瓜网详情 +
2020/02/27 -
口罩使用指南
2020/02/27
口罩使用指南1.佩戴口罩有哪些原则? 口罩的使用原则是不盲目使用,不过度防护。 空旷场所,不需要佩戴口罩。进入人员密集或密闭场所需要佩戴口罩。 在非疫情高发地区,建议公众佩戴一次性医用口罩;疫情高发地区的公众建议佩戴医用…51吃瓜网详情 +
2020/02/27 -
如何预防抑郁症
2020/02/27
如何预防抑郁症生病吃药,是人们传统理念中的思想,然而,对于抑郁症这样的精神疾病来说,单纯的药物疗法是无法达到治愈的效果的,更别提那些非正规途径获得的药物,不仅不会对抑郁症患者的病情有帮助,更会加重患者的病情。根据调查…51吃瓜网详情 +
2020/02/27 -
高血压饮食宣教
2020/01/09
高血压饮食宣教高血压是一种常见病和多发病,常伴有心、脑、肾和视网膜等并发症,除临床药物治疗外,已有充分证据表明,减轻体重、限盐、限制饮酒量及运动在高血压的非药物治疗方面是最有效的,已成为治疗轻型高血压的首选方法,同时…51吃瓜网详情 +
2020/01/09 -
脑梗塞健康知识宣教
2019/12/31
脑梗塞健康知识宣教脑梗塞是指脑动脉狭窄加重或完全闭塞,导致脑组织缺血、缺氧、坏死,引起神经功能障碍的一种脑血管病,临床上最常见的类型有脑血栓形成和脑栓塞。脑血栓形成是病人自身多种危险因素使局部形成血栓,脑栓塞是指其他血管…51吃瓜网详情 +
2019/12/31 -
改变生活习惯,预防胆囊结石
2019/12/23
改变生活习惯,预防胆囊结石胆囊是存储和浓缩胆汁的器官,胆汁主要由肝脏产生并持续不断分泌,每天分泌的胆汁有800-1200ml那么多。生理情况下,非进食条件下肝脏分泌的胆汁不进入小肠而是进入胆囊储蓄并浓缩起来,进食时胆囊再将存储的胆汁通过胆…51吃瓜网详情 +
2019/12/23 -
警惕!这个病高发期来了,我国每21秒就有1人死于此病!
2019/12/02
警惕!这个病高发期来了,我国每21秒就有1人死于此病!进入秋季,气候变化多端,早晚温差显著加大,脑血管疾病也进入了高发期。 近年来,脑血管疾病呈现“年轻化”趋势,患病人群从二十几岁到八十岁不等。在此时节,人人都应该关注自己的脑血管健康,预防脑血管疾病。 据统…51吃瓜网详情 +
2019/12/02
热点新闻
版权所有:51吃瓜网-全网最快最全的吃瓜平台
All rights reserved 浙WWS标2011022800010号 浙ICP备15041147号-1 浙ICP备15041147号-2
技术支持:联科科技




